Planar VS. Cone

FPS planar 1010 flat panel speaker front view

Planar Speaker

typical cone driver speaker front view

Cone Speaker

planar wave form

Plane Wave Form

Notice the straight "plane" wave; these types of sound waves are directional and focused.

spherical wave form

Spherical Wave Form

Notice the spherical wave; these sound waves are in varying degrees omni-directional in nature.

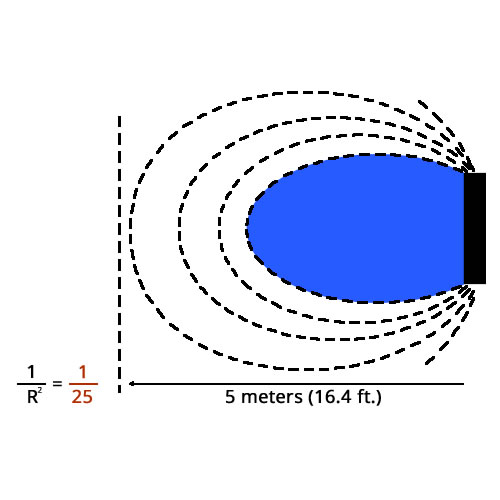
illustration of a plane wave over distance

Plane Wave Over Distance

Sound waves generated by planar transducers travel straight in a “plane” with minimal dispersion and therefore are directional and focused in nature. It is this characteristic of plane waves that offers greater intelligible range than cone speakers producing acoustic output at the same or similar “SPL” Sound Pressure Level.

Plane waves maintain their directionality and clarity over significant distances by comparison making them the best choice for almost any audio application imaginable.

illustration of a spherical wave over distance

Spherical Wave Over Distance

Sound waves generated by cone speakers disperse in a spherical pattern. This limits their intelligibility over distance due to echoes and sounds reaching a given target out of phase.

In many cases due to human integration time, the brain will comb filter the signal because echoes and reflections are arriving inside 7 to 10ms of the direct signal. Comb filtering dramatically impacts the quality of the audio and can create moderate to serious ear fatigue.

illustration of a plane wave as it enters the ear

Plane Wave at the Ear

Planar speakers will enhance your audio experience with crystal clear “true” sound. Hear more realistic vocals, violins, guitars, saxophones and other string and wind instruments. Planar waves elicit crisp narrations and dynamic cinema and theatrical sounds.

As plane waves reach the ears they are focused, clear, and undistorted. The very essence of the input signal is reproduced almost perfectly. This makes the brain’s work much easier. Without sound waves interfering with each other you can listen to music or other forms of audio for hours without ear fatigue.

illustration of a spherical wave as it enters the ear

Spherical Wave at the Ear

Sound waves produced by cone speakers become disorganized and reach the ears at different times from different directions causing our brains to work much harder to filter out distortion. This is particularly true when you have multiple speakers creating spherical waves; illustrated below. This can cause fatigue and even syndrome effects in some individuals.

Have you ever been to a live musical performance of an artist you admire and find after or even during the event you have become lethargic, bored, or even sleepy or irritated? While the causes are still a subject for debate most likely the root of the problem is in the fact our brains are working overtime to filter out distortion rather than enjoying the show.

fps planar flat panel speaker side view

Planar Speaker Profile

This planar transducer is 8mm thick, 90 grams in weight, or approximately 1/5th the size and weight of a cone speaker with the same or similar SPL capability. The frequency response is ten (10) times faster than a cone speaker due to the fact FPS flat panel speakers have numerous voice coils and magnets that are arrayed to move a single, thin, lightweight diaphragm.

typical cone driver speaker side view

Cone Speaker Profile

This cone speaker for example is 40mm thick, (front to back) and 450 grams in weight, or approximately five (5) times the size and weight of the flat panel speaker capable of producing the same or similar SPL. The frequency response is much slower by comparison due to the fact a single magnet and voice coil are driving a much heavier diaphragm mechanically.

illustration of planar bi-direction capability

Bi-directional

Most FPS planar transducer are capable of bi-directional output.

illustration of plane waves with two point sources

Two Planar Speakers

The acoustic output that is produced from one side of the flat panel speakers can be identically produced from both sides of the transducer. Moreover when multiple planar transducers are used together plane waves maintain their focus and directionality. This dramatically reduces interference, distortion and many common phasing problems.

illustration of spherical waves with two point sources

Two Cone Speakers

While audio can be heard from both sides of a cone speaker only the cone side is doing the heavy lifting. Often multiple drivers are incorporated to compensate for this. Without advanced cabinet design, careful speaker placement, and or “DSP” Digital Signal Processing, multiple drivers can cause more listener fatigue and intelligibility problems than good. Note the interference pattern created where the crests of the two spherical wave forms meet each other.